Product Summary
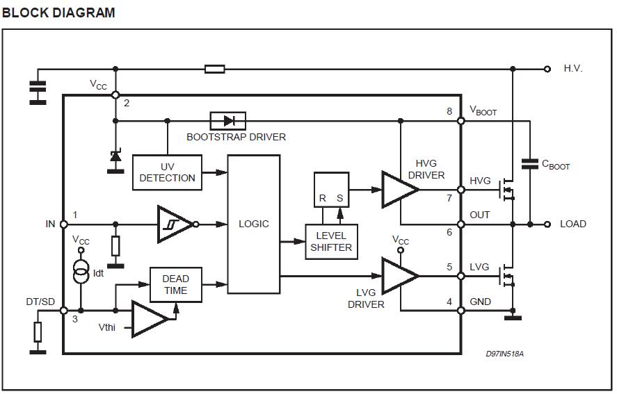
The L6384D is a high-voltage half bridge driver. The device is manufactured with the BCD OFF-LINE technology. The L6384D has an Half - Bridge Driver structure that enables to drive N Channel Power MOS or IGBT. The Upper (Floating) Section of the L6384D is enabled to work with voltage Rail up to 600V. The Logic Inputs are CMOS/TTL compatible for ease of interfacing with controlling devices. Matched delays between Lower and Upper Section simplify high frequency operation. Dead time setting can be readily accomplished by means of an external resistor.
Parametrics
L6384D absolute maximum ratings: (1)Vout, Output Voltage: -3 to Vboot -18 V; (2)Vcc, Supply Voltage: - 0.3 to 14.6 V; (3)Is, Supply Current: 25 mA; (4)Vboot, Floating Supply Voltage: -1 to 618 V; (5)Vhvg, Upper Gate Output Voltage: -1 to Vboot V; (6)Vlvg, Lower Gate Output Voltage: -0.3 to Vcc +0.3 V; (7)Vi, Logic Input Voltage: -0.3 to Vcc +0.3 V; (8)Vsd, Shut Down/Dead Time Voltage: -0.3 to Vcc +0.3 V; (9)dVout/dt, Allowed Output Slew Rate: 50 V/ns; (10)Ptot, Total Power Dissipation (Tj = 85℃): 750 mW; (11)Tj, Junction Temperature: 150℃; (12)Ts, Storage Temperature: -50 to 150℃.
Features
L6384D features: (1)high voltagerail up to 600 V; (2)dV/dt immunity +- 50 V/nsec in full temperature range; (3)driver current capability: 400 mA source, 650 mA sink; (4)switching times 50/30 nsec RISE/FALL with 1nF load; (5)CMOS/TTL schmitt trigger inputs with hysteresis and pull down; (6)shutdown input; (7)dead time setting; (8)under voltage lock out; (9)integrated bootstrapdiode; (10)clamping on Vcc; (11)SO8/MINIDIP packages.
Diagrams

| Image | Part No | Mfg | Description | ![]() |
Pricing (USD) |
Quantity | ||||||||||||
|---|---|---|---|---|---|---|---|---|---|---|---|---|---|---|---|---|---|---|
![]() |
![]() L6384D |
![]() STMicroelectronics |
![]() Power Driver ICs Hi-Volt Half Bridge |
![]() Data Sheet |
![]() Negotiable |
|
||||||||||||
![]() |
![]() L6384D013TR |
![]() STMicroelectronics |
![]() Power Driver ICs Hi-Volt Half Bridge |
![]() Data Sheet |
![]()
|
|
||||||||||||
(Hong Kong)









