Product Summary
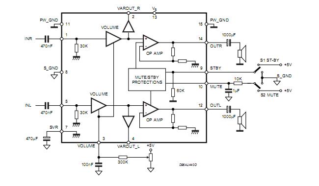
The TDA7496SA is a stereo 5+5W class AB power amplifier assembled i the @Clipwatt 15 package, specially designed for high quality sound TV applications. Features of the TDA7496SA include linear volume control Standby and Mute functions.
Parametrics
TDA7496SA absolute maximum ratings: (1)DC Supply Voltage:35V; (2)Maximum Input Voltage:8Vpp; (3)Total Power Dissipation (Tamb = 70℃):16W; (4)Ambient Operating Temperature:0℃ to 70℃; (5)Storage and Junction Temperature:-40℃ to 150℃; (6)Volume Control DC Voltage:7V.
Features
TDA7496SA features: (1)5+5W output power RL = 8Ω @THD = 10% VCC = 22V; (2)ST-BY and mute functions; (3)LOW TURN-ON TURN-OFF POP NOISE; (4)linear volume control DC coupled with power op. amp.; (5)no boucherot cell; (6)no st_by rc input network; (7)single supply ranging up to 35V; (8)short circuit protection; (9)thermal overload protection; (10)internally fixed gain ; (11)soft clipping; (12)variable output after volume control circuit; (13)clipwatt 15 package.
Diagrams

| Image | Part No | Mfg | Description | ![]() |
Pricing (USD) |
Quantity | ||||
|---|---|---|---|---|---|---|---|---|---|---|
![]() |
![]() TDA7496SA |
![]() |
![]() IC AMP AUDIO AB DUAL CLIPWATT15 |
![]() Data Sheet |
![]() Negotiable |
|
||||
| Image | Part No | Mfg | Description | ![]() |
Pricing (USD) |
Quantity | ||||
![]() |
![]() TDA7000 |
![]() Other |
![]() |
![]() Data Sheet |
![]() Negotiable |
|
||||
![]() |
![]() TDA7010T |
![]() Other |
![]() |
![]() Data Sheet |
![]() Negotiable |
|
||||
![]() |
![]() TDA7010T3AA |
![]() |
![]() IC FM RADIO 16-SOIC |
![]() Data Sheet |
![]() Negotiable |
|
||||
![]() |
![]() TDA7010T3TM |
![]() |
![]() IC FM RADIO CIRCUIT 16SOIC |
![]() Data Sheet |
![]() Negotiable |
|
||||
![]() |
![]() TDA7020T |
![]() Other |
![]() |
![]() Data Sheet |
![]() Negotiable |
|
||||
![]() |
![]() TDA7021T |
![]() Other |
![]() |
![]() Data Sheet |
![]() Negotiable |
|
||||
(Hong Kong)










