Product Summary
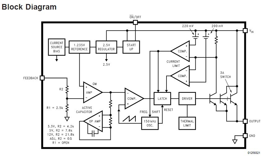
The LM2596S-5.0 regulators is monolithic integrated circuit that provide all the active functions for a step-down(buck) switching regulator, capable of driving a 3A load with excellent line and load regulation. These devices are available in fixed output voltages of 3.3V, 5V, 12V, and an adjustable output version. Requiring a minimum number of external components, these regulators are simple to use and include internal frequency compensation†, and a fixed-frequency oscillator. The LM2596S-5.0 operates at a switching frequency of 150 kHz thus allowing smaller sized filter components than what would be needed with lower frequency switching regulators. Available in a standard 5-lead TO-220 package with several different lead bend options, and a 5-lead TO-263 surface mount package.
Parametrics
Absolute maximum ratings: (1)Maximum Supply Voltage: 45V; (2)ON /OFF Pin Input Voltage: -0.3≦V ≦+25V; (3)Feedback Pin Voltage: -0.3 ≦ V ≦+25V; (4)Output Voltage to Ground (Steady State): -1V; (5)Power Dissipation: Internally limited; (6)Storage Temperature Range: -65℃ to +150℃; (7)ESD Susceptibility Human Body Model: 2kV; (8)Lead Temperature S Package Vapor Phase (60 sec.): +215℃; (9)Lead Temperature S Package Infrared (10 sec.): +245℃; (10)T Package (Soldering, 10 sec.): +260℃; (11)Maximum Junction Temperature: +150℃.
Features
Features: (1)3.3V, 5V, 12V, and adjustable output versions; (2)Adjustable version output voltage range, 1.2V to 37V ±4% max over line and load conditions; (3)Available in TO-220 and TO-263 packages; (4)Guaranteed 3A output load current; (5)Input voltage range up to 40V; (6)Requires only 4 external components; (7)Excellent line and load regulation specifications; (8)150 kHz fixed frequency internal oscillator; (9)TTL shutdown capability; (10)Low power standby mode, IQ typically 80 μA; (11)High efficiency; (12)Uses readily available standard inductors; (13)Thermal shutdown and current limit protection.
Diagrams

| Image | Part No | Mfg | Description | ![]() |
Pricing (USD) |
Quantity | ||||||||||||
|---|---|---|---|---|---|---|---|---|---|---|---|---|---|---|---|---|---|---|
![]() |
![]() LM2596S-5.0 |
![]() National Semiconductor (TI) |
![]() Switching Converters, Regulators & Controllers |
![]() Data Sheet |
![]()
|
|
||||||||||||
![]() |
![]() LM2596S-5.0/NOPB |
![]() National Semiconductor (TI) |
![]() Switching Converters, Regulators & Controllers 150 KHZ 3A STEP-DOWN VLTG REG |
![]() Data Sheet |
![]()
|
|
||||||||||||
(Hong Kong)










