Product Summary
The PJ358CS is a Dual Differential Input Operational Amplifier. It features low power drain a common mode input voltage range extending to ground/VEE, Single Supply or Split Supply operation and pin outs compatible with the popular MC1558 dual operational amplifier. The PJ358CS is equivalent to one half of an PJ324. The device has several distinct advantages over standard operational amplifier types in single supply applications . The PJ358CS can operate at supply voltages as low as 3.0 Volts or as high as 32 Volts with quiescent currents about one fifth of those associated with the LM741 (on a pet amplifier basis).
Parametrics
PJ358CS absolute maximum ratings: (1)Power Supply Voltage: Single Supply:32Vdc, Split Supplies:±16Vdc; (2)Input Differential Voltage Range:±32 Vdc; (3)Input Common Mode Voltage Range:-0.3Vdc to 32Vdc; (4)Input forward current:50mA; (5)Output Short Circuit Duration:Continuous; (6)Junction Temperature:150℃; (7)Storage Temperature Range:-55℃ to +125℃.
Features
PJ358CS features: (1)Short circuit protected outputs; (2)True differential input stage; (3)Single supply operation: 3.0V to 32Volts; (4)Low input bias currents; (5)Internally compensated; (6)Common mode range extends to negative supply; (7)Single and split supply operation; (8)Similar performance to the popular MC1558.
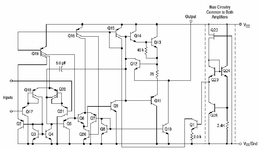
Diagrams

(Hong Kong)






