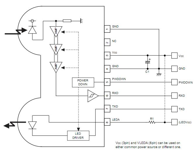
Product Summary
The RPM871-H7E2 is an infrared communication module for IrDA Ver . 1.2 (Low Power). The infrared LED, PIN photo diode, LSI are all integrated into a single package. The RPM871-H7E2 is designed with power down function and low current consumption at stand-by mode. The ultra small package makes it a perfect fit for mobile devices. The applications of it are Cellular phones, PDAs, etc.
Parametrics
RPM871-H7E2 absolute maximum ratings: (1)Power supply voltage:-0.3V to +7.0V; (2)Operating temperature range:-20℃ to +85℃; (3)Storage temperature range:-30℃ to +100℃; (4)LED peak current:200mA; (5)Power dissipation:150mW.
Features
RPM871-H7E2 features: (1)Applied to IrDA version 1.2. (Low Power) ; (2)Designed for low power consumption at waiting mode (Typ.73μA); (3)Suitable for sets driven by battery due to power down control function; (4)Power supply voltage range : 2.6V to 3.6V ; (5)Constant LED load resistance can change transmission distance(Approx. 20 to 60cm) .
Diagrams

![]() |
![]() RPM80 |
![]() Fluke |
![]() Test Accessories - Other INDUCTIVE PICK-UP |
![]() Data Sheet |
![]() Negotiable |
|
||||||
![]() |
![]() RPM841-H16E4A |
![]() ROHM Semiconductor |
![]() Fiber Optic Transmitters, Receivers, Transceivers IRDA IR COMM TOP VIEW W/SHIELD |
![]() Data Sheet |
![]() Negotiable |
|
||||||
![]() |
![]() RPM870-E2 |
![]() ROHM Semiconductor |
![]() Fiber Optic Transmitters, Receivers, Transceivers IRDA INFRARED COMMUNICATIONS |
![]() Data Sheet |
![]() Negotiable |
|
||||||
![]() |
![]() RPM870-H14 |
![]() Other |
![]() |
![]() Data Sheet |
![]() Negotiable |
|
||||||
![]() |
![]() RPM870-H14E2A |
![]() ROHM Semiconductor |
![]() Fiber Optic Transmitters, Receivers, Transceivers IRDA TXRX 0.1152MBPS 3V 8PIN |
![]() Data Sheet |
![]()
|
|
||||||
![]() |
![]() RPM872-H12E4A |
![]() ROHM Semiconductor |
![]() Fiber Optic Transmitters, Receivers, Transceivers IRDA TXRX 0.1152MBPS 3V 9PIN |
![]() Data Sheet |
![]()
|
|
||||||
(Hong Kong)









