Product Summary
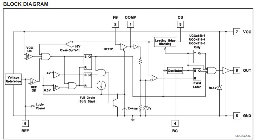
The UCC3813D-1 is a Low Power Economy BiCMOS Current Mode PWM. It contains all of the control and drive components required for off-line and DC-to-DC fixed frequency current-mode switching power supplies with minimal parts count. The UCC3813D-1 has the same pin configuration as the UC3842/3/4/5 family, and also offer the added features of internal full-cycle soft start and internal leading-edge blanking of the current-sense input. The UCC3813D-1 offers a variety of package options, temperature range options, choice of maximum duty cycle, and choice of critical voltage levels.
Parametrics
UCC3813D-1 absolute maximum ratings: (1)VCC Voltage:12.0V; (2)VCC Current:30.0mA; (3)OUT Current:1.0A; (4)OUT Energy (Capacitive Load):20.0μJ; (5)Analog Inputs (FB, CS):–0.3V to 6.3V; (6)Power Dissipation at TA < +25℃ (N Package):1.0W; (7)Power Dissipation at TA < +25℃ (D Package):0.65W; (8)Storage Temperature:–65℃to +150℃; (9)Junction Temperature:–55℃to +150℃; (10)Lead Temperature (Soldering, 10 Seconds):+300℃.
Features
UCC3813D-1 features: (1)100μA Typical Starting Supply Current; (2)500μA Typical Operating Supply Current; (3)Operation to 1MHz; (4)Internal Soft Start; (5)Internal Fault Soft Start; (6)Internal Leading-Edge Blanking of the; (7)Current Sense Signal; (8)1 Amp Totem-Pole Output; (9)70ns Typical Response from; (10)Current-Sense to Gate Drive Output; (11)1.5% Tolerance Voltage Reference.
Diagrams

| Image | Part No | Mfg | Description | ![]() |
Pricing (USD) |
Quantity | ||||||||||||
|---|---|---|---|---|---|---|---|---|---|---|---|---|---|---|---|---|---|---|
![]() |
![]() UCC3813D-1 |
![]() Texas Instruments |
![]() Current Mode PWM Controllers LP BiCMOS C Mode |
![]() Data Sheet |
![]()
|
|
||||||||||||
![]() |
![]() UCC3813D-1G4 |
![]() Texas Instruments |
![]() Current Mode PWM Controllers Low Power Economy BiCMOS Current Mode |
![]() Data Sheet |
![]()
|
|
||||||||||||
(Hong Kong)









