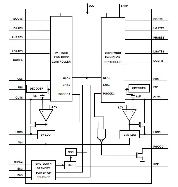
Product Summary
The ISL6232CAZ is a high efficiency, quad output controller optimized for converting battery, wall adapter or network DC input voltage into system supply voltages required for portable applications. The ISL6232CAZ includes two PWM controllers generating 0.8V to 5.5V, or fixed 5V and 3.3V outputs. ISL6232CAZ also features 5V and 3.3V always linear regulators with up to 100mA output current.
Parametrics
ISL6232CAZ absolute maximum ratings: (1)SHDN, VIN to GND: -0.3V to +28V; (2)BOOT3, BOOT5 to GND: -0.3V to +33V; (3)VCC, LDO3, LDO5, CS3, CS5, OUT3, OUT5, COMP3, COMP5,; (4)FB3, FB5, SKIP#, FREQ, PGOOD, EN3, EN5, REF to GND: -0.3V to +6V; (5)BOOT3 to PHASE3: -0.3V to +6V; (6)BOOT5 to PHASE5: -0.3V to +6V; (7)UGATE3 to PHASE3: -0.3V to (BOOT3 + 0.3V); (8)UGATE5 to PHASE5: -0.3V to (BOOT5 + 0.3V); (9)LGATE3 to GND: -0.3V to (LDO5 + 0.3V); (10)LGATE5 to PGND: -0.3V to (LDO5 + 0.3V); (11)PHASE3 to PGND: -1V to 28V; (12)PHASE5 to PGND: -1V to 28V; (13)PGND to GND: -0.3V to 0.3V.
Features
ISL6232CAZ features: (1)Supply Voltage Range: 5.5V to 25V; (2)3.3V and 5V Fixed or Adjustable Outputs from 0.8V to 5.5V; (3)5V, 3.3V/100mA Always Linear Regulators; (4)Out-of-Phase Operation Reduces the ESR Requirement of the Input Capacitors; (5)±1.5% Output Voltage Accuracy Over Temperature; (6)Fixed 300kHz Current Mode Control Architecture; (7)Accurate Current Sensing or DCR Current Sensing; (8)Internal Soft-Start and Soft-Stop Output Discharge; (9)Selectable Power-up Sequence; (10)Selectable Forced PWM, Pulse Skipping, and Ultrasonic Pulse Skipping Mode (25kHz min); (11)Peak Overcurrent Limit Prevents Inductor Saturation; (12)Overvoltage Protection, Undervoltage Shutdown; (13)Power Good Output; (14)Thermal shutdown; (15)5μA Shutdown Current; (16)Integrated Bootstrap Schottky Diodes; (17)3.5mW Quiescent Power Dissipation; (18)Pb-Free Available (RoHS Compliant).
Diagrams

| Image | Part No | Mfg | Description | ![]() |
Pricing (USD) |
Quantity | ||||||||
|---|---|---|---|---|---|---|---|---|---|---|---|---|---|---|
![]() |
![]() ISL6232CAZA |
![]() Intersil |
![]() Hot Swap & Power Distribution W/ANEAL HI EFF SYSTM PWR SUPPLY CONTR |
![]() Data Sheet |
![]()
|
|
||||||||
![]() |
![]() ISL6232CAZA-T |
![]() Intersil |
![]() Hot Swap & Power Distribution W/ANEAL HI EFF SYSTM PWR SUPPLY CONTR |
![]() Data Sheet |
![]()
|
|
||||||||
(Hong Kong)









