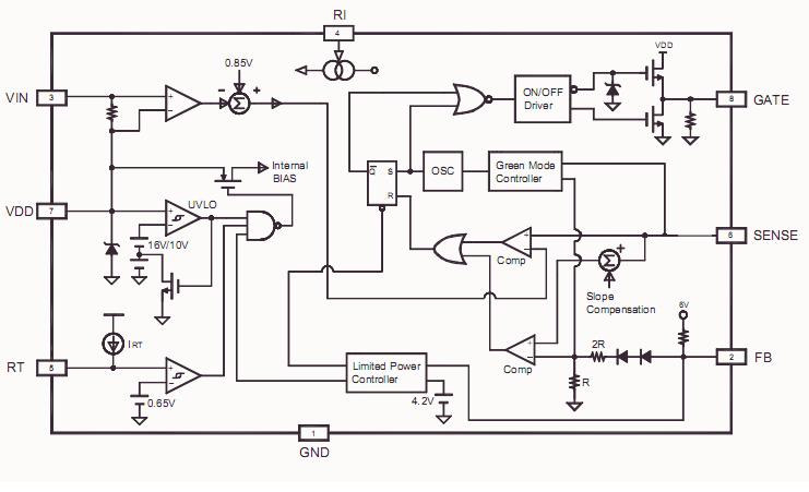
Product Summary
The SG6841DZ is a High-integrated Green-mode PWM Controller. It provides several features to enhance the performance of low power flyback converters. To minimize standby power consumption, the proprietary green-mode function provides off-time modulation to linearly decrease the switching frequency under light-load conditions. The SG6841DZ also provides many protection functions. Pulse by pulse current limit ensures a constant output current under short circuit. If a short circuit failure or over load happens, the SG6841DZ will shut off after a continuous high voltage detection on FB pin. The applications of it are General-purpose switching mode power supplies and flyback power converters, Power Adapter, Open-frame SMPS, Battery Charger Adapter.
Parametrics
SG6841DZ absolute maximum ratings: (1)DC Supply Voltage:30V; (2)Zener clamp:32V; (3)Zener current:10mA; (4)Gate Output Current:500mA; (5)Input Voltage to FB Pin:-0.3V to 7V; (6)Input Voltage to SENSE Pin:-0.3V to 7V; (7)Input Voltage to RT Pin:-0.3V to 7V; (8)Input Voltage to Ri Pin:-0.3V to 7V; (9)Power Dissipation:1W; (10)Thermal Resistance Junction-air: DIP:82.5℃/W, SOP:141℃/W; (11)Operating Junction Temperature:150℃; (12)Operating Ambient Temperature:-30℃ to 85℃; (13)Storage Temperature Range:-55℃ to +150℃ ; (14)ESD Capability, HBM model:3.0kV; (15)ESD Capability, Machine model:250V.
Features
SG6841DZ features: (1)Green-mode PWM to support “Blue Angel” Norm ; (2)Low start up current 30uA ; (3)Low operation current 3mA ; (4)Leading-edge blanking ; (5)Built-in synchronized slope compensation Constant output power limit for universal AC input ; (6)Current mode operation ; (7)Cycle-by-cycle current limiting ; (8)Under voltage lockout (UVLO) ; (9)Programmable PWM frequency ; (10)GATE output maximum voltage clamped at 18V ; (11)Totem pole output includes soft driving for better EMI ; (12)Build-in limited-power-control to meet safety requirement ; (13)Programmable over-temperature protection ; (14)Few external components & low cost solution.
Diagrams

| Image | Part No | Mfg | Description | ![]() |
Pricing (USD) |
Quantity | ||||||||||
|---|---|---|---|---|---|---|---|---|---|---|---|---|---|---|---|---|
![]() |
![]() SG6841DZ |
![]() Fairchild Semiconductor |
![]() Voltage Mode PWM Controllers HI-INTEGRD GRN-MODE PWM CONTROLLER |
![]() Data Sheet |
![]()
|
|
||||||||||
![]() |
![]() SG6841DZ3 |
![]() Fairchild Semiconductor |
![]() Voltage Mode PWM Controllers SINGLE STAGE PFC CONTROLLER |
![]() Data Sheet |
![]()
|
|
||||||||||
(Hong Kong)









